The gig economy has emerged as a transformative force in global labor markets, fundamentally altering traditional employment structures and worker-employer relationships . This rapid expansion, driven by digital platforms like Uber and Fiverr, offers unprecedented flexibility and accessibility to work, particularly for marginalized populations . However, this paradigm shift is not without significant economic and social consequences, predominantly manifesting as increased job insecurity, wage volatility, and amplified income inequality among gig workers . Gig workers, often classified as independent contractors, frequently operate with limited employee rights and reduced social protections, which exacerbates their vulnerability in a labor market increasingly managed by algorithms .
The growing prevalence of gig work, with estimates indicating substantial participation in economies worldwide—for instance, 36% of U.S. workers in 2020 and globally up to 12% of the labor market encompassing over 400 million workers—underscores the critical importance of understanding its implications for income stability . This transformation is further complicated by the pervasive influence of platform algorithms, which are increasingly responsible for managing various aspects of gig work, including hiring, task allocation, compensation, discipline, and even termination . The opacity and potential for bias within these algorithmic systems pose significant challenges to fair labor practices, often leading to systematic wage skewing and the amplification of existing societal inequalities .
Understanding the intricate influence of algorithmic management on labor dynamics is therefore paramount . The theoretical exploration of algorithmic management through frameworks like Labor Process Theory (LPT) highlights how algorithms reshape power dynamics and control within platform-mediated work, effectively undermining traditional labor laws and worker rights by exploiting the independent contractor classification to reduce costs and avoid employer obligations . This systematic exploitation contributes to informal work and economic inequality, particularly impacting worker well-being, social protections, and mental health .
Given these pressing concerns, this bibliometric review aims to systematically address the impact of platform algorithms on the income stability of gig workers. Specifically, we frame the following research questions: \begin{enumerate} \item How do platform algorithms influence wage volatility and income inequality among gig workers? This question directly stems from the identified challenges of wage volatility and income inequality in the gig economy , further exacerbated by algorithmic bias in wage determination . \item What are the mechanisms through which algorithmic management affects the job security and long-term financial stability of gig workers? This question addresses the recognized issue of increased job insecurity and the role of algorithmic control in shaping job security and earnings within the gig economy . \item What policy interventions and regulatory frameworks are being proposed or implemented to mitigate the negative impacts of platform algorithms on gig workers' income stability and rights? This question arises from the clear need for productive solutions to reduce job insecurity and regulate the labor market, prompting heavier government regulation of the platform economy . \end{enumerate} The justification for these research questions is rooted in the escalating prevalence of gig work globally and the undeniable critical role of platform algorithms in shaping workers' economic outcomes. The identified data deficit in understanding these evolving dynamics underscores the urgent need for comprehensive research to inform evidence-based policy reforms and foster sustainable and fair career models within the gig economy . By exploring these questions, this review aims to synthesize existing literature, identify research gaps, and contribute to a deeper understanding of the complex interplay between technology, labor, and economic well-being in the burgeoning gig economy.
This bibliometric review aims to systematically analyze the existing literature on the impact of platform algorithms on the income stability of gig workers. To ensure transparency and reproducibility, a rigorous methodology for paper selection, filtering, and processing has been established. This approach integrates insights from both quantitative bibliometric mapping and qualitative analyses inherent in the methodologies of the reviewed papers, thereby providing a comprehensive understanding of the research landscape.
The initial step involves defining comprehensive search strings tailored to capture relevant publications across prominent academic databases. Based on the methodologies observed in similar systematic reviews, such as those that adhered to PRISMA guidelines , the primary databases for this review include Scopus and Web of Science. Additionally, Google Scholar and JSTOR will be utilized to broaden the scope and capture a wider array of relevant empirical studies and policy reports . The search strategy will employ a combination of core terms such as "gig economy," "platform algorithms," "income stability," "wage volatility," "algorithmic management," and "labor exploitation," coupled with secondary keywords to refine search results. For instance, a systematic literature review by Malque Publishing utilized core terms like "gig economy," "job security," "income inequality," "wage volatility," and "digital labor platforms," alongside secondary keywords to narrow down its search results . Similarly, another systematic literature review followed PRISMA guidelines and refined core terms to identify relevant publications, initially retrieving 1,922 documents .
Following the initial retrieval, a multi-stage screening process will be implemented. The first stage involves filtering based on publication year, language, and document type. For example, some systematic reviews exclude non-English publications, studies prior to a specific year, and non-article formats like "In Press" articles . This review will similarly focus on peer-reviewed articles published within a defined timeframe (e.g., 2000-2023, as seen in some studies ), and primarily in English, within the disciplines of social sciences, business, management, and accounting .
The second stage of screening involves a detailed review of titles and abstracts to assess relevance. Inclusion criteria will emphasize peer-reviewed articles, empirical studies, and policy reports from established institutions that specifically address labor market outcomes, wage disparities, algorithmic control, and employment conditions in the gig economy . Exclusion criteria will encompass non-peer-reviewed sources, conference papers without empirical validation, and studies unrelated to the specified scope . An example of rigorous eligibility assessment saw an initial pool of 1,230 articles narrowed down to 92 relevant publications .
Finally, full-text articles meeting the initial criteria will undergo a thorough eligibility assessment. Quality assessment of selected studies will be conducted using a structured framework, similar to approaches employing six quality assessment questions (QA1-QA6) with scores assigned to ensure inclusion based on methodological rigor and relevance . Disagreements during the selection and quality assessment phases will be resolved through collective discussion and expert review to ensure consensus and mitigate bias . This process is crucial to form a robust dataset for subsequent analysis, as exemplified by a study that resulted in 1473 documents for bibliometric analysis after screening .

The integration of findings from varied methodologies is central to providing a comprehensive overview. The bibliometric mapping will involve quantitative analysis techniques such as scientific literature production analysis, country scientific production, co-occurrence network analysis, thematic mapping, thematic evolution, and keyword analysis. Tools like VOSviewer and RStudio will be utilized for this purpose, as demonstrated in a bibliometric analysis of worker well-being in the digital economy . This will allow for the identification of key research trends, influential authors, prominent institutions, and evolving thematic clusters within the field.
The strength of bibliometric insights lies in their ability to map the intellectual structure and evolution of a research field, revealing macro-level patterns and gaps. For instance, co-occurrence network analysis can identify prominent research themes and their interconnectedness. However, bibliometric analyses, by themselves, often lack the granular detail and contextual depth provided by qualitative or legal studies.
To address this, findings from quantitative bibliometric mapping will be integrated with granular details extracted from qualitative studies, case studies, and legal/ethical analyses. Many papers in this domain do not employ systematic literature reviews or bibliometric analyses, but rather focus on specific qualitative, theoretical, or legal analyses. For example, Human Rights Watch conducted extensive qualitative data collection through interviews with 95 platform workers and a survey of 127 platform workers, analyzing their practices under international human rights law . Similarly, an analysis of algorithmic discrimination in gig work assignments provided insights into the legal and ethical implications of biases in automated decision-making systems, using a methodology categorized as legal and ethical analysis . Other papers offer theoretical analyses of existing literature on algorithmic management , or synthesize expert opinions and policy discussions to advocate for specific policy actions, such as a UN-led global data collection initiative . Furthermore, conceptual frameworks and scenario analyses are used to discuss algorithmic accountability and algorithmic bias in wages , highlighting issues like data collection challenges and the need for worker feedback. Another study provided a qualitative analysis of proposed solutions to job insecurity among platform workers .
This review will explicitly contrast and compare the findings and methodologies from these diverse sources. For instance, while bibliometric analysis might show a growing trend in research on algorithmic fairness, the legal and ethical analyses offer specific case studies of algorithmic discrimination and its impact on gig workers' opportunities . The Human Rights Watch report provides concrete evidence of algorithmic wage and labor exploitation through worker interviews, detailing how algorithms control work assignment, payment, and performance, leading to precariousness . This offers specific, real-world examples that complement the macro-level trends identified by bibliometric mapping.
The synthesis process will involve identifying overarching themes and discrepancies between quantitative and qualitative findings. For example, bibliometric data might indicate a surge in publications related to "worker well-being" , while qualitative studies delve into the nuanced experiences of workers facing precariousness due to algorithmic control over their earnings and assignments . By integrating these, the review can highlight not only what topics are being researched but also the depth and nature of the challenges faced by gig workers. The strengths of bibliometric analyses (broad trends, key areas) will be leveraged against the strengths of qualitative and legal studies (in-depth understanding, human impact, policy implications), thereby providing a rich and multi-faceted overview of the research landscape concerning algorithmic impacts on gig worker income stability. This comprehensive approach ensures that both the breadth and depth of the existing literature are thoroughly explored and presented.
The modern labor landscape has been profoundly reshaped by the emergence of the gig economy, a market characterized by flexible, temporary work arrangements facilitated through digital platforms and app-based services . This paradigm, exemplified by services such as food delivery and ride-hailing, has expanded into diverse sectors including construction and agriculture . While offering workers autonomy and entry into the labor market, particularly in contexts of high unemployment and inequality, the gig economy simultaneously introduces significant concerns regarding job stability, social protections, and long-term career progression . Gig workers are typically classified as independent contractors, a status that often precludes access to traditional employment benefits like minimum wage, overtime pay, and unemployment insurance, which are crucial for maintaining an adequate standard of living .
Central to the functioning of the gig economy are platform algorithms, which represent intelligent control systems that leverage machine learning to automate critical processes such as task allocation, pricing, performance evaluation, and even worker termination . These algorithms serve to organize, coordinate, and monitor labor, thereby influencing work dynamics and control mechanisms . The complexity introduced by self-learning AI capabilities further enhances the algorithms' role in matching workers to customers and assigning tasks, often with minimal human oversight . However, this automation frequently results in intensified work pressure, income instability, and precarity among gig workers . A significant concern is algorithmic discrimination, where biases embedded within these automated systems, often derived from historical data reflecting societal inequalities, can lead to skewed wage determinations and discriminatory assignment practices, favoring established workers or perpetuating existing social disparities . The proprietary and "black box" nature of these algorithms contributes to a lack of transparency and accountability, making it challenging to identify and rectify unfair practices .

To understand the implications of algorithmic management, theoretical lenses such as Labor Process Theory (LPT) are particularly relevant. LPT offers a critical framework for analyzing power dynamics, skill utilization, worker autonomy, and the potential for alienation within technologically mediated work environments . It scrutinizes how platform algorithms reshape labor processes, leading to concerns regarding labor devaluation, work intensification, and impacts on worker well-being . The theory helps explain phenomena documented in investigative reports, such as "The Gig Trap," which highlights how platforms exploit the promise of flexibility to classify workers as independent contractors, thereby circumventing labor protections and perpetuating exploitation . This classification undermines worker agency, as platforms unilaterally set pay rates and use opaque algorithms to determine job availability and profitability, thus reducing workers' ability to bargain or negotiate . LPT, by focusing on social relations of production and control, explains how algorithmic management can lead to deskilling, division of labor, and a heightened sense of alienation and exploitation among gig workers .
Income stability in the gig economy is a multifaceted concept, implicitly addressed in the literature through discussions on unfair practices, unpredictable schedules, and underpayment . While not always explicitly defined, papers often highlight the precarity and socio-economic inequality stemming from unstable salaries and fluctuating earnings . Dimensions of income stability, such as predictability, adequacy, and variability, are severely compromised for gig workers. For instance, food delivery couriers often experience extended waiting periods for orders, impacting their earning potential and illustrating the lack of predictability . The absence of traditional benefits and protections further exacerbates the inadequacy of earnings, preventing workers from achieving a sustainable standard of living . The proprietary nature of algorithms and data opacity pose significant challenges for research and assessment of income stability, as detailed information on wage determination and task allocation remains largely inaccessible . This limitation restricts empirical analysis of the true extent of income volatility and its impact on gig workers.
Insights from sociology and computer science offer complementary perspectives on algorithmic management. Sociological frameworks, particularly Labor Process Theory, illuminate the power dynamics inherent in the platform-worker relationship, where algorithms act as instruments of managerial control, intensifying surveillance and dynamically adjusting compensation . This perspective emphasizes how algorithms contribute to labor devaluation and worker alienation, echoing traditional concerns of industrial sociology . Conversely, computer science perspectives, focusing on algorithmic agency, examine the technical mechanisms by which these systems operate, including their self-learning capabilities and the embedded biases within their design and data inputs . This disciplinary lens highlights issues of algorithmic transparency, accountability, and the technical challenges in identifying and mitigating biases that perpetuate inequality .
The integration of these disciplinary perspectives reveals crucial research gaps. While sociology effectively describes the social consequences and power imbalances, it often lacks the technical depth to fully explain how algorithmic properties contribute to these outcomes. Conversely, computer science can detail algorithmic functions but may overlook the broader socio-economic and labor relations contexts in which these systems operate. For instance, LPT explains the observed exploitation, but specific algorithmic mechanisms leading to wage depression, such as dynamic pricing or opaque performance metrics, require detailed computer science analysis . A comparative analysis necessitates exploring how computational models of algorithmic behavior interact with and reinforce sociological power structures, such as how algorithms, designed for efficiency, might inadvertently exacerbate social inequalities by perpetuating historical biases present in their training data . Future research should prioritize interdisciplinary approaches that combine sociological analysis of labor processes and power dynamics with computational investigations into algorithmic design, data inputs, and their specific impacts on income stability, worker autonomy, and fairness in gig work. This integrated approach is essential to address the complex challenges posed by algorithmic management and inform effective policy interventions.
Platform algorithms are foundational to the functioning of the gig economy, orchestrating diverse aspects from task assignments and pricing to comprehensive worker management . This section synthesizes how these algorithmic functions critically shape the work process and worker experiences, directly influencing income stability. We will delve into specific mechanisms such as task allocation, pricing, and performance evaluation, analyzing their direct impacts and the underlying theoretical reasons for observed income instability. Furthermore, this section will compare and contrast how different platforms' algorithmic approaches affect worker earnings, discuss methodological limitations in quantifying these impacts, and identify avenues for future research.

The subsequent sub-sections will explore two critical facets of algorithmic influence: Algorithmic Management and Control, and Algorithmic Biases and Discrimination.

"Algorithmic Management and Control" will detail how algorithms automate managerial functions, including monitoring, surveillance, and performance evaluation, and the resultant effects on worker autonomy, well-being, and income stability . This sub-section will also critically assess how these control mechanisms contribute to precarious work and income variability. Following this, "Algorithmic Biases and Discrimination" will analyze how embedded biases in algorithmic systems lead to unequal opportunities and wage disparities for marginalized demographic groups. It will explore the mechanisms through which historical data perpetuates discrimination in task allocation and pay rates, exacerbating income instability for vulnerable workers . Both sub-sections will emphasize the pervasive issue of algorithmic opacity, which hinders accountability and makes it challenging for workers to understand and contest decisions affecting their livelihoods. Finally, we will conclude with a critical assessment of the methodological approaches employed in current research, highlighting limitations and suggesting directions for future empirical investigation.
Algorithmic management represents a fundamental shift in labor processes within the gig economy, as algorithms assume central roles in managing and controlling workers . This form of management, characterized by automated managerial control and discipline, encompasses various mechanisms, including algorithmic restrictions, recommendations, and the replacement, rewarding, or micro-targeting of workers . The pervasive use of algorithms for task allocation, pricing, performance evaluation, and even worker termination highlights their comprehensive control over gig work .
The mechanisms through which algorithms monitor and direct worker behavior are multifaceted and often opaque. Algorithms automatically assign work, continuously track real-time data, and evaluate performance, embodying enhanced workplace surveillance where non-human agents act as observers and decision-makers . For instance, platforms like DoorDash track every worker movement, from login to delivery, generating performance metrics such as acceptance and cancellation rates and customer ratings . Similarly, Uber and Lyft collect data on driving behavior, including speed and braking patterns, for safety monitoring . This continuous monitoring, which often serves as a condition of employment, is used to determine worker "productivity" and eligibility for future work opportunities . Workers are expected to produce measurable outputs under this indirect but constant scrutiny, which, while intended to motivate performance, simultaneously implies close oversight and potential constraints on autonomy .
The impact of algorithmic management practices on gig workers' autonomy and control, and subsequently their income stability, is a critical area of concern. Algorithms control when workers can work, what they earn, and how their tasks are measured, effectively stripping workers of their ability to manage their availability and income . This can lead to precarious work and income instability due to algorithmic manipulation of pay rates and work offers based on behavioral data . The lack of transparency in algorithmic wage determination and work distribution further exacerbates power imbalances, leaving workers with limited recourse or understanding of the systems governing their livelihood . This algorithmic approach, with minimal human oversight, can disregard individual circumstances and contribute to job dissatisfaction and psychological stress among workers, fostering a sense of surveillance and loss of control . While some workers may perceive a degree of autonomy, underlying structural inequities and pervasive surveillance often remain unaddressed, indicating a subtle yet potent form of control .
Worker perceptions and responses to algorithmic control vary, but common themes emerge across studies. The continuous monitoring and excessive scrutiny inherent in algorithmic management often constrain worker autonomy . The pressure to constantly optimize performance according to algorithmic metrics can lead to unsustainable work practices and feelings of powerlessness and alienation among workers due to the lack of transparency in algorithmic decision-making . This opacity also makes it difficult for workers to scrutinize decision-making processes and identify bias, contributing to significant power imbalances . The design choices in work distribution, which can pit workers against each other and scatter them geographically, also pose challenges to labor organization, further weakening employee bargaining capabilities .
Different papers conceptualize algorithmic control with varying degrees of specificity and theoretical grounding. The concept of "algorithmic despotism" from emphasizes how algorithmic control mechanisms are designed to maximize management control, leading to labor division and alienation. This conceptualization views algorithmic management as creating a panoptic technological infrastructure, fostering information asymmetry, and obfuscating performance management systems, all contributing to profound power imbalances . In contrast, focuses on the practical implications of pervasive surveillance and detailed performance monitoring. This report details how workers' location, driving patterns, task completion speed, customer interactions, and personal data are collected and used to determine "productivity" and opportunities, explicitly highlighting the lack of transparency and the potential for penalization without reasonable accommodations for individuals with disabilities . While "algorithmic despotism" provides a theoretical framework for understanding the systemic nature of control, the practical implications of surveillance articulated in offer concrete examples of how this control is exercised on a daily basis. Both perspectives converge on the central role of algorithms in creating significant power imbalances and undermining worker agency.
A critical assessment of the limitations in the data and analysis presented in these papers reveals several points, particularly concerning the generalizability of findings related to worker agency and resistance. While provides a robust theoretical framework for algorithmic management, the empirical evidence supporting the extent of "algorithmic despotism" and its direct causal links to labor division and alienation across diverse gig work contexts could be further elaborated. Similarly, offers compelling anecdotal evidence and detailed descriptions of surveillance practices, but the generalizability of these specific examples (e.g., DoorDash, Uber, Lyft) to the entire spectrum of gig work platforms might be limited. The focus on the US context in also restricts the global applicability of its findings regarding policy approaches for sustainable stability and fairness, as regulatory environments and worker protections vary significantly across countries. Furthermore, while papers like acknowledge conflicting attitudes among workers and the perception of autonomy, a deeper empirical exploration into the mechanisms and conditions under which workers resist or adapt to algorithmic control would strengthen the analysis of worker agency. Many papers note the negative impacts on job insecurity and precariousness , but specific details on worker collective action or individual strategies to mitigate algorithmic control are less frequently detailed. The implicit nature of algorithmic control discussed in papers concerning wage decisions could benefit from more explicit detailing of the control mechanisms beyond mere opacity, to fully understand the scope of algorithmic influence.
Algorithmic discrimination, characterized by biases embedded within automated decision-making systems, presents a significant challenge to equitable opportunities and income stability for gig workers . A primary mechanism through which these biases manifest is the reliance on historical data, which often mirrors and perpetuates existing societal inequalities . This creates a feedback loop where past prejudices, whether related to gender, race, or location, are encoded into algorithmic models, influencing future work allocations and pay rates .
The consequences of such algorithmic biases are particularly pronounced for specific worker demographics. For instance, Black and Hispanic workers on digital labor platforms experience reduced job availability and lower earning potential compared to their white counterparts, exacerbated by discriminatory hiring algorithms . Similarly, gender disparities are evident, with women often earning less than men for comparable gig work, partly due to the influence of customer rating systems and algorithmic design choices that might inadvertently disadvantage them, such as prioritizing speed or availability which can conflict with caregiving responsibilities . The use of proxies for protected characteristics, such as location data, can also lead to discriminatory outcomes . Beyond racial and gender biases, technologies like facial recognition for identity verification have been shown to produce higher false negatives for darker-skinned individuals and women, risking loss of earnings or termination for gig workers . Research on ride-hailing fares further indicates potential consumer discrimination, with higher fare prices in non-white and higher-poverty neighborhoods, which could indirectly extend to worker allocation or pay rates, although this connection requires further direct evidence .
A critical factor exacerbating these biases and impeding their resolution is the pervasive lack of transparency in algorithmic systems . This opacity makes it challenging to identify, challenge, and mitigate gender-based pay discrimination and other forms of bias . Without clear insights into how algorithms adjust pay rates based on worker behavior data or how performance evaluation systems factor in work quality, it becomes difficult to ascertain instances of unequal pay for the same work or disparities in opportunities .
The mechanisms through which algorithmic bias leads to wage disparities are multifaceted. Beyond the inherent bias in training data, algorithms can manipulate workers for profit, as suggested by examples from Southeast Asia and India where incentives for certain areas fail to materialize or mandatory fees are unclear, leading to reduced income . This points to socio-technical origins of bias, where data collection practices and design choices (e.g., prioritizing certain metrics) can inadvertently disadvantage specific groups. The perpetuation of these biases through algorithmic feedback loops means that initial discriminatory outcomes reinforce future biases, creating a cycle of inequity.
Comparing the analyses across papers reveals different foci on the manifestation and impact of algorithmic biases. Some papers, such as , directly address algorithmic biases in gig work assignments, emphasizing how historical data leads to unequal opportunities for marginalized groups. Others, like , provide empirical evidence of racial and gender wage gaps linked to algorithmic discrimination in hiring and customer rating systems. While some papers acknowledge algorithmic bias in performance evaluation systems , they often lack specific examples of affected demographic groups or detailed mechanisms. Similarly, the paper on protecting worker earnings implicitly touches upon bias through its discussion of opaque pay rate adjustments and unequal pay , though without explicitly detailing racial or gender biases.
A deeper comparative analysis of task allocation versus performance evaluation biases highlights distinct impacts on income stability. Biases in task allocation, as discussed by , directly limit work opportunities for marginalized groups, leading to immediate income loss. The evidence here is strong, linking biased historical data directly to fewer assignments. Conversely, biases in performance evaluation, mentioned by , can lead to lower ratings which, in turn, might affect future task eligibility, pay rates, or even lead to deactivation. While the direct link between biased performance evaluation and immediate income reduction is less explicitly quantified across the digests, the implication is clear: lower ratings reduce a worker's competitiveness and long-term earning potential. The ethical dimensions of transparency are consistently emphasized across multiple papers . The challenge lies in balancing proprietary algorithmic designs with the need for sufficient insight to ensure fairness and accountability.
Limitations in the presented data or analysis across these papers include a general lack of detailed quantitative evidence specifically linking a particular algorithmic design choice or data input to a precise income disparity for a defined demographic group. While some papers identify the existence of racial or gender wage gaps and attribute them to algorithmic biases , the granular mechanisms and the exact extent of their impact on income stability are often not fully elucidated. For instance, the paper on regulations and gender discrimination mentions the potential for negative impacts but lacks specific examples or detailed algorithmic analyses. Similarly, some papers broadly discuss discrimination or the widening of income inequality due to digitalization without delving into the specific algorithmic processes or the manifestation of biases . The socio-technical origins of these biases, such as specific data collection flaws or training methodologies that perpetuate feedback loops, are identified as critical, yet comprehensive empirical studies detailing these pathways remain a challenge due to the inherent opacity of platform algorithms.

This section synthesizes the profound impact of platform algorithms on the income stability and overall welfare of gig workers. It delves into how algorithmic control directly contributes to wage inequality and significant pay fluctuations, fostering precarious working conditions . We will compare and contrast the distinct manifestations of income instability, such as unpredictable earnings due to opaque pricing models and the constant threat of deactivation, illustrating how various algorithmic functions translate into observable impacts on worker income. Building on the mechanisms discussed in Chapter 4, this section will detail how algorithmic functions directly contribute to income instability. The pervasive nature of this instability underscores the urgent need for regulatory interventions, particularly regarding algorithmic transparency and the establishment of fair pricing models, as further explored in Section 7.2. Furthermore, this section critically assesses the limitations inherent in the data and analyses presented in the literature concerning these impacts, examining whether specific algorithmic features are more consistently linked to wage instability versus job precarity. Methodological critiques will highlight the challenges in establishing clear causal links between algorithmic features and worker welfare outcomes, emphasizing areas for future research.
The subsequent subsections will elaborate on these themes: "Wage Instability and Volatility" will explore how algorithmic pricing and task allocation mechanisms lead to unpredictable earnings and economic precarity . It will detail how dynamic algorithmic assessments, rather than transparent, fixed rates, render earnings highly unpredictable across various platforms, leading to underpayment and fluctuating monthly incomes . We will also discuss the limitations in existing literature, particularly the lack of disaggregated and quantitative data, which impedes a comprehensive understanding of these fluctuations .
"Job Insecurity and Precarity" will examine how the platform economy shifts traditional employment risks onto gig workers, denying them fundamental employee rights and benefits . A central theme will be the profound impact of algorithmic deactivation, a process often lacking transparency and due process, which contributes significantly to extreme job insecurity . This section will also highlight how algorithmic bias exacerbates precarity by limiting work opportunities and the psychological toll of such instability, emphasizing the need for more empirical data on stress and mental health outcomes .
Finally, "Labor Exploitation and Rights" will focus on how algorithmic design facilitates labor exploitation, largely due to the misclassification of gig workers as independent contractors, which strips them of essential labor protections . We will explore how opaque performance evaluation systems, dynamic pricing, and "algorithmic despotism" lead to unfair pay and excessive work demands . This section will also address the significant legal challenges in combating algorithmic labor exploitation, emphasizing the need for legal frameworks that recognize and protect workers in the digital economy .
Wage instability in the gig economy is largely a direct consequence of platform algorithms, leading to what is often termed "wage exploitation" . This exploitation is rooted in algorithmic pricing and task allocation mechanisms that contribute significantly to unpredictable earnings and economic precarity for gig workers . These opaque systems make it inherently difficult for workers to understand how their pay is determined, fostering a constant state of financial stress and hindering their ability to meet financial targets .
The algorithmic roots of wage exploitation are multifaceted. Platforms like Uber and Lyft employ "Upfront Fares" and "Upfront Pay" models, respectively, which calculate earnings based on dynamic algorithmic assessments rather than transparent, fixed time and distance rates . This shift from transparent, predictable pay structures to algorithmically determined ones renders earnings highly unpredictable. Similarly, Instacart calibrates "batch pay" based on "size and complexity," while Shipt links pay to estimated time and effort, both potentially having minimums that may not accurately reflect the actual work expended . DoorDash's "Earn per Offer" model bases base pay on estimated time, distance, and "desirability," with an alternative "Earn by Time" option covering only active work duration . The pay structure of platforms like Favor is also noted for its ambiguity . These algorithmic designs create information asymmetry and unfair incentives, which detrimentally impact worker well-being and stability .
Quantitative findings further illuminate the severity of wage instability. Gig workers, particularly those in the U.S., experience substantial wage fluctuations, primarily due to pricing models that dynamically respond to demand, commission-based payment systems, and inherently opaque payment mechanisms . A significant finding indicates that approximately half of all Uber drivers in the U.S. reportedly earned less than the minimum wage after accounting for operational expenses, platform fees, and tax deductions . This highlights a critical issue where the algorithmic pricing often fails to cover basic operational costs, effectively leading to underpayment . The persistent nature of this income volatility is underscored by reports of earnings fluctuating by 30-50% on a monthly basis .
While specific comparative quantitative data on wage fluctuations between different platforms or gig work types (e.g., delivery drivers versus ride-share drivers) are limited across the analyzed digests, the mechanisms causing instability are consistently linked to algorithmic control. For instance, the general reference to "financial unpredictability" and "income volatility" across various gig roles signifies a pervasive issue, irrespective of the precise type of work . The price-rate system, as noted, prevents workers from increasing income through time-effort bargaining, suggesting that once an algorithmic rate is set, there is little room for negotiation or increased earnings through traditional labor intensification . Moreover, algorithms may prioritize workers who accept lower rates or introduce unpredictable work schedules, directly affecting income stability . Examples such as drivers being lured by expected surge pricing that disappears upon arrival, leading to lower payouts, or obscure mandatory fees being deducted from earnings, further illustrate how algorithmic manipulation contributes to income loss and instability . Predictive algorithms constantly adjust work conditions, leading to a state of perpetual flux for workers and exacerbating income instability .
However, the existing literature on wage instability presents several limitations. A primary critique pertains to the data presented on wage instability, which is often largely aggregated . There is a notable lack of disaggregation by platform or specific type of gig work, which restricts the specificity and comparative depth of the analysis . Many studies generally refer to "financial unpredictability" or "income volatility" without delving into the specific mechanisms, such as dynamic pricing or surge pricing, or providing detailed quantitative data on fluctuations . Furthermore, some papers highlight the impact of algorithmic bias on wage depression and precarity but do not detail the specific dynamic pricing mechanisms or offer quantitative data on wage fluctuations, instead focusing on the opacity of algorithms and data access issues that impede thorough assessment . The reliance on self-reported data or limited observation periods in some studies also presents methodological challenges, potentially impacting the generalizability and robustness of the findings regarding wage instability. Future research would benefit significantly from more granular, platform-specific, and quantitatively rigorous analyses that explicitly compare wage volatility across different gig sectors and link it directly to specific algorithmic pricing and allocation strategies.
The platform economy, characterized by its reliance on algorithmic management, inherently fosters an environment of significant instability and a notable absence of traditional employment benefits, thereby presenting a substantial danger of job insecurity for gig workers . This paradigm shifts traditional employment risks onto individual workers, who are often classified as independent contractors, consequently stripping them of fundamental employee rights such as minimum wage protections, paid leave, and collective bargaining access . The digital economy exacerbates existing inequalities by promoting precarious employment conditions and severely limiting access to social protections like holiday pay, sick leave, and unemployment insurance, rendering workers vulnerable to exploitation and unfair labor practices .
Beyond mere income fluctuations, the broader implications for worker welfare encompass profound issues of job stability and fairness . Gig work often provides limited opportunities for career advancement, lacking structured pathways toward secure employment, professional networking, or training opportunities available in traditional sectors . This absence of long-term career prospects, coupled with the lack of social security benefits and retirement savings options, introduces significant economic risks and vulnerabilities, particularly as workers age, compelling many to continue working longer or take on additional jobs while concurrently relying on government assistance .
A critical mechanism through which algorithmic decisions contribute to job insecurity is the threat of "deactivation," where workers can be suspended or permanently banned from a platform . This process is largely automated, characterized by a lack of transparency and due process, and can be triggered by a wide array of reasons, including performance issues like low customer ratings or late deliveries, or even technical failures such as facial verification technology, often for reasons beyond the worker's control . The report from Human Rights Watch indicates that a substantial portion of surveyed workers express a fear of deactivation, and many have experienced it, with nearly half of those deactivated found to have committed no wrongdoing . The profound lack of recourse and the high stakes associated with deactivation—the loss of a critical source of livelihood—contribute significantly to extreme job insecurity .
Algorithmic bias further exacerbates job insecurity by potentially limiting access to assignments for certain groups of gig workers, fostering a sense of precarity due to the opacity of these systems and the potential for unfair work allocation . The continuous adjustments in work conditions imposed by predictive algorithms also contribute to a pervasive sense of precarity among gig workers . Furthermore, the lack of transparency in algorithmic systems and limited avenues for worker recourse exacerbate precarity by eroding their capacity to advocate for equitable compensation and stable working conditions . Algorithmic design choices can even foster an unstable, competitive environment by pitting workers against each other .
The evidence for the impact of these factors on worker well-being is substantial, particularly regarding the psychological toll of precarity. Economic precarity, often linked to algorithmic bias in wages, leads to increased stress and mental health issues . The financial uncertainty and dependence on platforms stemming from precarious working conditions are highlighted as significant contributors to mental health concerns among gig workers, especially for vulnerable populations such as migrants, for whom irregular job opportunities frequently hinder career advancement and integration . The implicit promise of "freedom" in gig work often serves to mask the underlying instability and the transference of risks onto workers, amplifying feelings of anxiety and insecurity . Moreover, the lack of autonomy and legal protections further contributes to this psychological burden . While several papers implicitly discuss job insecurity and precarity through themes of algorithmic control and power imbalances, some do not extensively detail the psychological and socio-economic impacts beyond mentions of deactivation risks or lack of benefits . For instance, while points out the severe economic risks of lacking social security and retirement options, it does not provide an extensive analysis of the psychological impacts of job precarity. This indicates a potential limitation in some of the reviewed literature, where the direct psychological consequences of algorithmic precarity could be further explored with empirical data on stress, anxiety, and overall mental health outcomes. Future research could benefit from more focused qualitative and quantitative studies that specifically capture the lived experiences and psychological toll of gig workers facing these forms of algorithmic control and precarious employment.
The concept of "labor exploitation" within platform work is intricately linked to the design and application of algorithms, which frequently contribute to the undermining of workers' rights . Central to this issue is the classification of gig workers as independent contractors, a designation that systematically deprives them of fundamental labor protections such as minimum wage, overtime pay, and the right to collective bargaining . This legal loophole enables platforms to prioritize profit maximization over worker welfare, fostering conditions ripe for exploitation .
Algorithmic management exacerbates human rights implications by dictating pay, performance metrics, and dispatching through opaque criteria, which pressure workers into extended hours for meager and unpredictable earnings . The lack of transparency and due process in account deactivations, coupled with punitive rating systems, further entrench exploitative practices . This creates a scenario where platforms accumulate substantial capital, while workers grapple with poverty and financial insecurity .
A significant limitation in some analyses, such as the discussion in , is the absence of specific examples or detailed patterns of exploitation related to unfair pay or excessive work demands, and a direct causal link between algorithms and the erosion of labor rights. Similarly, focuses on systemic issues from biased algorithms without detailing specific instances of unfair pay or excessive demands. While these papers raise valid concerns about intensified work pressure, precarity, and lack of autonomy, more empirical evidence detailing the how of algorithmic exploitation would strengthen their arguments. In contrast, the report by provides a more direct and unequivocal assertion that platform algorithms explicitly facilitate labor exploitation through specific mechanisms like unfair pay and excessive work demands.
Specific algorithmic design choices inherently create conditions for exploitation. Opaque performance evaluation systems, for instance, allow platforms to penalize workers without clear justification, leading to arbitrary deactivations or reduced access to work . The lack of transparency and accountability in these systems erodes worker trust and hinders their ability to assert their rights . Moreover, dynamic pricing models often disproportionately benefit platforms, as algorithms may set wages without fully accounting for the true value of labor, resulting in underpayment . The piece-rate system, combined with opaque pricing, can lead to insufficient earnings after platform fees and charges . This situation creates a widening gap between platform earnings and worker compensation, undermining their ability to advocate for fair remuneration .
The concept of "algorithmic despotism" highlights the absolute power platforms exert over workers' time and activities, manifested through practices like immediate account deactivation and surge pricing without worker control . These mechanisms incentivize labor efforts while simultaneously devaluing labor, underscoring the exploitative nature of such managerial control . Furthermore, algorithmic discrimination, where certain workers face limited opportunities, directly impacts their earnings and income stability, constituting a form of exploitation .
Addressing algorithmic labor exploitation poses significant legal challenges. The non-traditional work status of gig workers and their vulnerability to exploitation due to a lack of social protections, such as holiday pay, sick leave, and unemployment insurance, complicate legal interventions . The legal frameworks struggle to adequately classify and protect workers within the digital economy, often failing to recognize the nuances of algorithmic control as a form of employer oversight. For instance, the misclassification of drivers as independent contractors in South Africa exempts them from labor protections, and in Indonesia, gig work can result in earnings below the minimum wage with insufficient social protection . The "freedom" narrative often associated with gig work is critiqued for obscuring the domination and precarity stemming from unclear legal standing . This lack of a clear legal definition for algorithmic labor exploitation makes it difficult to prosecute or regulate these practices effectively, allowing platforms to operate with minimal oversight and challenge unfair practices . The challenge extends to power imbalances and heightened vulnerabilities, particularly for female domestic cleaners in the gig economy and informal labor markets, underscoring the need for robust legal and policy responses to ensure equitable labor conditions .
Gig workers' experiences with income stability are profoundly shaped by algorithmic management, often leading to pervasive issues of fairness, transparency, and control . The inherent demand for high flexibility and availability on digital platforms frequently blurs the boundaries between work and personal life, intensifying stress and the risk of burnout among workers . This is further compounded by the absence of traditional employment benefits within the gig economy, exacerbating feelings of precarity .

A central theme in workers' experiences is the profound lack of transparency and accountability in algorithmic management . This opacity breeds a sense of surveillance and loss of control, directly contributing to job dissatisfaction and significant psychological stress . Workers frequently report feeling powerless against opaque algorithms, struggling to meet basic needs due to unpredictable earnings, and experiencing constant anxiety over financial insecurity . The constant monitoring and performance metrics embedded within algorithmic systems cultivate a high-pressure environment, where the fear of deactivation is a pervasive source of psychological distress . This pressure often compels workers to undertake excessively long hours or accept unprofitable gigs merely to chase bonuses or maintain ratings, invariably leading to burnout and detrimental impacts on their overall health and well-being .
The psychological and socio-economic consequences of income unpredictability are severe. Research highlights a direct correlation between platform dependence and psychological distress, largely driven by financial strain . The impact extends to quality of life, career adaptability, health, emotional labor, and life satisfaction . For instance, emotional labor, the management of one's emotions to meet job requirements, becomes particularly salient in digital work settings as a coping mechanism for stress . In certain contexts, such as Southeast Asia and India, workers navigate chaotic and competitive environments due to unpredictable earnings, surge pricing fluctuations, and opaque fee deductions .

Despite these challenges, some workers find temporary emotional satisfaction and opportunities that can partially offset the pervasive job insecurity . Common coping strategies include engaging with gig worker communities, where they connect to discuss app operations, share support, and strategize on earnings calculations, sometimes even educating each other about algorithms and data privacy . This self-organization and mutual support demonstrate a proactive approach to mitigating the adverse effects of algorithmic unpredictability. The importance of relational work, particularly in creative industries or client-facing roles, also emerges as a strategy to mitigate the commodification of labor and foster a sense of mutual responsiveness and solidarity .
Ethical dimensions of fairness and potential exploitation are critically evident in worker experiences. Workers frequently report feeling exploited and unheard, particularly concerning algorithmic wage depression and the lack of recourse against unfair practices . The disempowerment stemming from the inability to challenge algorithmic decisions and the implied algorithmic deskilling contributes to feelings of alienation and a general sense of precarity . The need for dignity and fair treatment is implicitly highlighted by the pervasive issues of opaque decision-making and unequal pay for similar work .
Comparing worker experiences across different demographic groups and platforms reveals nuanced insights. Migrant gig workers, for instance, face exacerbated challenges with job insecurity and precarious conditions, often viewing gig work as a temporary entry point rather than a sustainable career . For these workers, factors such as social protection, job satisfaction, and family traits significantly influence their well-being . While flexibility is often cited as an advantage, as seen with musicians and food delivery couriers, it often comes at the expense of job security and limited legal protections . The conflicting attitudes among food delivery couriers regarding algorithmic management, despite masking underlying precarity, underscore the complexity of worker perceptions .
A significant limitation in the current body of literature pertains to the comprehensive understanding of the long-term psychological impacts of algorithmic management. While papers highlight immediate psychological distress, stress, and burnout , there is a discernible research gap in longitudinal studies tracking the cumulative effects of algorithmic control on mental health, career trajectory, and overall life satisfaction over extended periods. Furthermore, some papers explicitly state they do not delve into the lived experiences of gig workers, perceptions of fairness, transparency, control, or detailed worker strategies to cope with income instability . This indicates a need for more qualitative and mixed-methods research directly engaging with workers to capture their nuanced perceptions and coping mechanisms. The emphasis on applying Labor Process Theory in some studies, while valuable for understanding structural power dynamics, often sidelines the granular, lived experiences of workers . Future research should focus on gathering empirical data that directly links specific algorithmic features (e.g., dynamic pricing algorithms, rating systems, dispatch logic) to diverse worker outcomes and develops robust methodologies for assessing long-term psychological well-being in the face of persistent algorithmic influence.

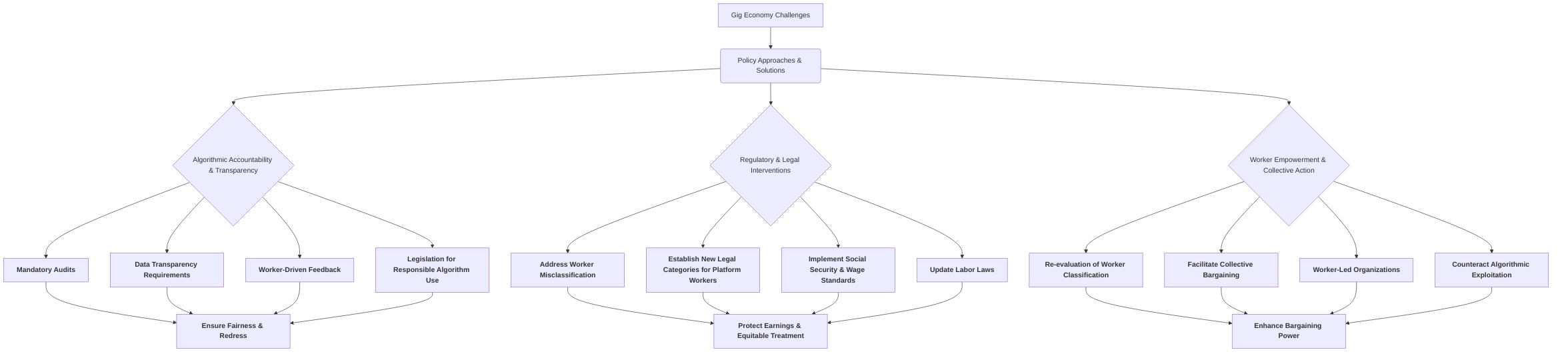
This section provides a comprehensive overview of policy approaches and proposed solutions aimed at fostering sustainable stability and fairness within the technology-driven gig economy . It synthesizes various recommendations from the literature, categorizing them into three primary domains: Algorithmic Accountability and Transparency, Regulatory and Legal Interventions, and Worker Empowerment and Collective Action. Each subsection delves into specific policy proposals, evaluates their potential effectiveness and feasibility, and critically assesses the limitations and challenges associated with their implementation.
The section begins by exploring the crucial role of Algorithmic Accountability and Transparency, examining how frameworks and practices for responsible algorithm use can ensure fairness and redress in digital platforms. This includes discussions on mechanisms such as mandatory audits, data transparency requirements, and worker-driven feedback, comparing their strengths and weaknesses in achieving accountability . The subsequent subsection, Regulatory and Legal Interventions, analyzes the evolving landscape of labor laws designed to protect gig workers. It addresses critical issues such as worker misclassification, the establishment of new legal categories for platform workers, and the implementation of robust social security and wage standards, while also contrasting different jurisdictional approaches and their outcomes . Finally, Worker Empowerment and Collective Action investigates strategies that enable gig workers to advocate for their rights and improve working conditions, focusing on the re-evaluation of worker classification, the facilitation of collective bargaining, and the role of worker-led organizations in counteracting algorithmic exploitation .
Throughout these discussions, a critical lens is applied to assess the feasibility and potential unintended consequences of proposed solutions, drawing direct comparisons between regulatory approaches and worker empowerment strategies. The section also identifies significant research gaps, particularly concerning the real-world impact of implemented policies and the empirical evaluation of collective action models. By integrating these diverse perspectives, this section aims to provide a comprehensive understanding of the multifaceted policy landscape for fostering fairer gig work.
Algorithmic accountability refers to the frameworks and practices that ensure fairness, responsibility, and redress in the use of algorithms, particularly within digital platforms . Its importance in the gig economy stems from the pervasive influence of platform algorithms on worker income stability, job allocation, and overall well-being. Without robust accountability mechanisms, gig workers face significant challenges in understanding, challenging, or detecting unfair or biased algorithmic decisions, which can lead to precarious employment conditions and wage inequality . The lack of transparency in AI-driven algorithms is a major issue, hindering workers' ability to ascertain the fairness of pay rates and assignments, where human oversight is often minimal and individual circumstances may be disregarded .
Increasing transparency in algorithmic operations is crucial for establishing accountability. Specific measures proposed include requiring platforms to disclose how their algorithms affect worker earnings and assignments . This involves making key aspects of wage algorithms transparent and mandating the publication of data on worker earnings, potentially broken down by order and time spent working . Mandatory and independent audits of gig economy algorithms are also advocated to identify and rectify biases, along with increased transparency regarding the data used to train algorithms and its influence on wage setting . Furthermore, regular audits and user feedback mechanisms are suggested to identify and rectify discriminatory practices embedded within gig work algorithms . Policy recommendations include developing legislation that protects workers from abusive algorithmic management practices, such as dynamic pricing-style algorithms for wages and ratings-based work allocation, and mandating human rights impact assessments for algorithmic systems . European Union directives already emphasize the importance of algorithmic transparency in safeguarding platform workers .
Despite the clear need for algorithmic accountability and transparency, the existing literature reveals certain limitations. While several papers strongly advocate for greater transparency and ethical oversight , many do not detail specific mechanisms for achieving this, such as independent audits or regulatory oversight . For instance, while one paper proposes a global data collection initiative to understand algorithmic practices, it does not explicitly outline the detailed mechanisms for accountability or regulatory oversight . This indicates a gap between recognizing the problem and articulating concrete, actionable solutions. Moreover, some papers, such as and , do not address mechanisms for accountability or the challenges in achieving them, highlighting varying levels of engagement with this critical aspect across the literature.
The implementation of transparency and accountability mechanisms faces significant challenges, primarily due to the proprietary nature of algorithms and the inherent difficulty in auditing complex systems. Platforms often guard their algorithms as trade secrets, making it challenging for external parties, including workers, researchers, or regulators, to scrutinize their operations effectively . This data opacity creates substantial barriers to achieving true transparency and accountability, as critical information regarding data inputs, algorithmic logic, and decision-making processes remains hidden . Furthermore, the rapid evolution of AI algorithms in the gig economy exacerbates these challenges, requiring adaptive and forward-looking standards and mechanisms for fairness . The concept of "consent through confined choices" in algorithmic management also implies a structural lack of transparency and accountability, as workers may feel compelled to accept terms without full understanding of the underlying algorithmic logic .
To overcome these challenges, innovative solutions drawing from established fields can be explored. Principles from Explainable AI (XAI) in computer science offer promising avenues for auditing platform algorithms and their impact on worker income. XAI focuses on developing AI models whose outputs can be understood by humans, enabling insights into why an algorithm made a particular decision. Applying XAI principles could involve requiring platforms to provide clear, human-interpretable explanations for algorithmic decisions affecting worker earnings or job assignments. This could manifest as dashboards detailing the factors influencing a worker's pay for a specific task or the rationale behind job allocation. For example, rather than a black-box output, an XAI-driven system could explain that a lower pay rate was due to lower demand in a specific area at a certain time, or that a particular assignment was offered due to a worker's proximity and high rating in relevant skills.
Similarly, legal discovery processes, typically employed in litigation to uncover relevant information, could offer a robust framework for auditing platform algorithms. This approach would involve a structured, legally mandated process for platforms to disclose specific data, algorithmic parameters, and decision logic to independent auditors or regulatory bodies. Analogous to how a court compels parties to produce documents, a regulatory body could compel platforms to provide access to their algorithms' inner workings for examination. This could include access to training data, model architecture, and logs of algorithmic decisions and their outcomes. Such a process could be overseen by a neutral third party, similar to a special master in complex litigation, ensuring fairness and protecting proprietary information while still achieving necessary transparency. This blend of technical explainability and legal enforceability could provide a comprehensive solution for holding platforms accountable and ensuring greater income stability and fairness for gig workers.
The algorithmic management inherent in the gig economy necessitates robust legal and regulatory interventions to safeguard worker earnings and ensure equitable treatment . Traditional labor regulations are widely acknowledged as inadequate for gig workers, leaving them vulnerable to unstable incomes, lack of benefits, and limited protections . Consequently, a growing consensus advocates for modern labor laws tailored to the unique characteristics of platform work .
A primary thrust of proposed interventions involves addressing the misclassification of gig workers as independent contractors, which often denies them fundamental labor rights, including minimum wage, overtime pay, and social security coverage . One significant proposal is the creation of a new legal category for platform workers, granting them rights akin to traditional employees while attempting to retain the flexibility inherent in gig work . However, this approach carries the risk of exacerbating labor market segmentation and social inequality if not carefully implemented . Alternatively, a "special labour law protecting non-standard workers" is suggested as a solution to address their unique vulnerabilities .
Specific legislative measures are recommended to counteract the negative impacts of algorithms on income stability and job security, including enforcing the Fair Labor Standards Act (FLSA) to ensure minimum wage and overtime pay for misclassified platform workers . The importance of updating the federal minimum wage to a living wage and adjusting it for inflation is also highlighted . Beyond wage protections, calls for legislative measures extend to safeguarding workers from abusive algorithmic management and surveillance, and establishing comprehensive federal data protection laws . The PRO Act is cited as crucial for extending union rights and facilitating collective bargaining for gig workers, which is seen as vital for ensuring fair labor standards and algorithmic accountability .
Algorithmic transparency mandates and independent algorithmic audits are proposed to ensure fairness in algorithmic decision-making, particularly concerning wage distribution and task assignments . Strengthening worker data rights, including access, rectification, portability, and objection, is also deemed essential for empowering gig workers in the face of opaque algorithmic systems . These measures aim to mitigate algorithmic bias and discrimination, which can significantly impact workers' earnings and job opportunities .
While the conceptual necessity of regulatory frameworks is emphasized, the practical implementation and effectiveness of these interventions present significant challenges. For instance, California's AB5, an attempt at state-led intervention to reclassify gig workers, faced substantial opposition and was significantly undermined by loopholes, such as Proposition 22, underscoring the formidable resistance from platform companies and the need for stronger federal action . This highlights a critical limitation in the analysis of some papers, which, while advocating for policy changes, do not extensively elaborate on the complexities, challenges, or successes of existing global regulatory models .
A comparative analysis across jurisdictions reveals varied approaches and effectiveness. The European Union (EU), for example, is actively focusing on reclassifying workers and enhancing collective bargaining rights through new directives and domestic initiatives, reflecting a proactive stance in safeguarding platform workers . In contrast, South Africa has seen challenges with the misclassification of drivers, excluding them from labor protections, underscoring the urgent need for updated labor laws . Similarly, Malaysia and Indonesia face significant regulatory gaps, with gig workers often earning below minimum wage and lacking adequate social protection, calling for comprehensive governance and improved enforcement mechanisms . The "freedom" discourse promoted by platforms is criticized for obscuring the realities of domination and precarity faced by gig workers due to their unclear legal standing .
A critical limitation in much of the current research concerning regulatory interventions is the "data deficit" and reliance on self-reporting, which impedes comprehensive policy formulation . This highlights the need for a UN-led global data collection initiative to provide the necessary empirical evidence for effective regulatory and legal interventions, enabling policymaking that truly addresses issues like unfair pay, unstable wages, and worker rights in the rapidly evolving gig economy . The potential for lobbying efforts by platforms to resist regulatory interventions further underscores the political and economic challenges associated with implementing comprehensive worker protections . This resistance can significantly undermine the feasibility and effectiveness of well-intended policies. Therefore, while various legal and regulatory solutions are proposed, their actual impact hinges on robust implementation, consistent enforcement, and the ability to counter significant opposition from platform entities.
The challenges inherent in the gig economy, particularly algorithmic exploitation and income instability, necessitate a robust focus on worker empowerment and collective action to foster more equitable labor practices. A fundamental prerequisite for enabling collective action is the re-evaluation of worker classification, as the prevalent independent contractor status significantly curtails legal avenues for unionization and collective bargaining . The proposed passage of legislation, such as the PRO Act in the US context, would provide a crucial legal framework for platform workers to form unions and engage in collective bargaining, thereby offering a structured pathway to advocate for improved conditions . Similarly, the importance of collective bargaining rights has been recognized in the EU, emphasizing a broader international acknowledgment of this need .
Collective efforts are posited as a critical mechanism for influencing algorithmic designs and labor practices to achieve greater equity. For instance, empowering gig workers through collective bargaining rights and access to legal recourse can enable them to challenge unfair wage practices and demand transparency in algorithmic systems . Such collective action can push platforms to integrate ethical considerations, moving beyond a purely efficiency-driven model to one that recognizes workers as individuals deserving of respect, dignity, and fair treatment . Worker organizations and advocacy groups are identified as essential stakeholders in addressing issues arising from digital platform labor, with calls for platform-wide worker representation to facilitate collective bargaining for enhanced wages and job security .
The role of digital platforms in facilitating or hindering collective action is multifaceted. While the atomized nature of gig work and algorithmic management practices can isolate workers and erode solidarity, making organization difficult , gig worker communities, both online and offline, have emerged as vital spaces for connection, strategizing, mutual support, and solidarity building . These communities serve as informal educational hubs where workers discuss app operations, explore strategies to influence earnings calculations, and educate each other about algorithmic systems and data privacy, implicitly supporting worker empowerment . This highlights a tension: while platform design can inherently hinder traditional organizing, workers are leveraging digital and community spaces to overcome these barriers.
Regarding organizing strategies, "alternative unions" that offer more flexibility have been proposed as a means for platform workers to fight for their legal rights . However, these alternative models often face limitations such as restricted resources, which can impede their capacity to address every worker's grievance effectively . Despite these challenges, improving workers' bargaining power is seen as crucial, although it is often constrained by factors like labor oversupply . The notion of worker cooperatives and digital labor advocacy groups has also been mentioned as potential avenues for empowering gig workers, though their practical implementation and effectiveness in achieving tangible improvements in income stability and working conditions are not extensively detailed . Furthermore, workers have organized ad-hoc campaigns, demonstrating an intrinsic desire for collective action, but these efforts often struggle without institutional backing .
A critical assessment of the limitations in the data and analysis presented reveals several gaps. While some papers implicitly support worker empowerment by highlighting the need for fair treatment and dignity , many do not explicitly delve into specific strategies for worker empowerment, the detailed role of unions, worker cooperatives, or the effective utilization of digital tools for collective organizing . For instance, while the potential of "alternative unions" is noted, there's a lack of in-depth analysis on their operational models, success rates, or how they overcome resource constraints . Similarly, the discussion around worker cooperatives and digital advocacy groups often remains at a conceptual level without empirical evidence or case studies detailing their effectiveness in improving income stability or working conditions . The emphasis on relational work and fostering social connections provides a foundational understanding but stops short of outlining actionable strategies for leveraging these connections into concrete collective action. The challenge of labor oversupply as a hindrance to bargaining power is acknowledged , yet specific strategies to mitigate this challenge through collective action are not thoroughly explored. Consequently, while the importance of worker empowerment and collective action is consistently highlighted as a solution to algorithmic exploitation, the literature often lacks detailed empirical analyses of specific organizing strategies, their practical implementation, and their measurable impact on gig workers' income stability and overall working conditions. This indicates a significant area for future research, particularly concerning the development and evaluation of effective collective action models in the context of algorithmically managed gig work.

The future trajectory of the gig economy is characterized by a spectrum of potential outcomes, ranging from intensified worker precarity to human-centered algorithmic design, critically influenced by technological advancements and policy interventions. Several studies propose distinct future scenarios, offering valuable frameworks for understanding these dynamics. For instance, the "Assess," "Atrophy," and "Ascend" scenarios are recurrent themes in discussions surrounding algorithmic accountability and bias in the gig economy .
The "Assess" scenario generally describes the current state, acknowledging existing challenges and critical junctures regarding algorithmic bias and accountability. In contrast, the "Atrophy" scenario paints a bleak future, marked by exacerbated worker precarity, erosion of social sustainability, heightened algorithmic opacity, increased worker pressure, and potential algorithmic discrimination . This aligns with observed trends such as the continuous spread of platform work across diverse sectors and the growing reliance on AI and data-driven technologies for labor management, which, without regulatory intervention, could deepen the existing gap between platform capital and worker financial instability . The "Atrophy" scenario also highlights "bias laundering," where algorithmic sophistication reinforces feedback loops, leading to unchecked bias and a widening gap between elites and the precariat .
Conversely, the "Ascend" scenario envisions a positive transformation, characterized by human-centered algorithmic design, robust regulatory frameworks, advancements in Explainable AI (XAI), independent algorithmic audits, greater worker empowerment, and the integration of sustainability considerations into algorithms . This aspirational future underscores the need for proactive measures to ensure equitable opportunities and address algorithmic bias . The rapid evolution of AI-driven algorithms is identified as a key emerging trend, underscoring the urgency of policy action to safeguard worker earnings and ensure fairness .

Persistent research gaps include the need to thoroughly explore the extent to which AI substitutes human gig workers, the discriminatory effects of algorithms on minority workers, and the operational frameworks required to regulate AI-powered casual labor to ensure disclosure and equal treatment . Furthermore, there is a recognized need for comparative analyses across global labor markets, as knowledge about the gig economy's effects in developing nations remains limited, and significant variations exist in labor market structures and regulations worldwide .
Emerging trends in the digital economy and worker well-being research highlight the increasing importance of adaptability, work engagement, and support systems for employees . The transformation of Human Resource Management (HRM) into a strategic function, alongside the growing research interest in the gig economy, platform work, and telework, suggests a progression towards more complex themes addressing contemporary challenges . Digitalization has made it easier to showcase skills but has also widened knowledge and income gaps, emphasizing the need for inclusive policies, practical training, and mentorship . Other trends include the growing importance of digital and entrepreneurial competencies, the need for lifelong learning, and the integration of diverse populations into the workforce amidst digitalization. Concerns about burnout and mental health due to the blurring of work and personal life boundaries necessitate strategies promoting digital well-being and work-life balance . The increasing involvement of international organizations like the UN and ILO in addressing gig economy issues also signifies a global recognition of these challenges .
Future research should focus on developing and validating "portable benefit systems" and exploring "worker-owned platforms" or Decentralized Autonomous Organizations (DAOs) as mechanisms for achieving fairer digital labor standards . Methodological recommendations include dynamic research methodologies to keep pace with the increasing sophistication of algorithms .
Interdisciplinary approaches are crucial for navigating the evolving digital work landscape . For instance, combining insights from computer science (e.g., algorithmic fairness and explainable AI for algorithmic transparency ), sociology (e.g., Labor Process Theory applied to algorithmic management ), and law (e.g., regulatory interventions to address labor exploitation ) can facilitate the development of worker-centric algorithm design and the effective evaluation of policy outcomes. Insights from behavioral economics, such as nudging for fair pay, can inform platform design solutions that encourage equitable remuneration. Urban planning insights, focusing on the spatial distribution of gig work opportunities as influenced by algorithms, could lead to novel policy interventions aimed at improving access and reducing geographic disparities.
Specific, actionable research hypotheses for testing innovative solutions include:
These directions collectively aim to foster a more equitable and sustainable future for gig workers by leveraging interdisciplinary knowledge and technological innovations.
This bibliometric review has synthesized existing research on the impact of platform algorithms on gig worker income stability, revealing a complex landscape where algorithms, while facilitating employment, often exacerbate precarity and inequality. A primary contribution of this review is the consolidation of evidence demonstrating how opaque algorithmic management undermines fair wages, creates significant income volatility, and reduces worker autonomy and bargaining power . Specifically, wage fluctuations of 30-50% monthly are reported, alongside persistent gender and racial pay gaps, directly linked to algorithmic biases and the lack of fundamental worker protections such as social security and minimum wage standards . The classification of gig workers as independent contractors, facilitated by these algorithms, is identified as a key mechanism for widespread labor exploitation, leading to job insecurity and poor worker welfare .
Despite extensive research, significant gaps persist, primarily due to the inherent challenges of data collection and the opacity of proprietary algorithmic systems . There is a notable data deficit that hinders effective policymaking, making it difficult to fully understand the nuanced impacts of algorithms on diverse gig worker populations globally . Furthermore, the current body of literature often lacks in-depth analysis of specific algorithmic mechanisms beyond general control and compensation, and a limited exploration of workers' lived experiences and detailed policy critiques . The interaction between technological advancements and fundamental labor processes, while acknowledged, requires more empirical investigation into its implications for worker income stability .

Based on these synthesized findings, several critical unanswered questions remain regarding the long-term impact of platform algorithms on gig worker income stability. These include:
To address these critical questions, specific methodological approaches are recommended:

The proposed solutions can be broadly categorized into regulatory, technological, and worker-centric approaches.
Synthesizing limitations identified across the review, the most critical and actionable future research directions must directly address:
By focusing on these areas and employing the recommended methodological approaches, future research can provide the empirical evidence and theoretical frameworks necessary to foster a more equitable and sustainable gig economy, where algorithmic advancements genuinely empower workers rather than contributing to their precarity.
Algorithmic Bias in Gig Economy Wages → Scenario - Prism → Sustainability Directory https://prism.sustainability-directory.com/scenario/algorithmic-bias-in-gig-economy-wages/
Protecting Worker Earnings in the Technology-Driven Gig Economy: Policy Approaches for Sustainable Stability and Fairness https://sdgs.un.org/sites/default/files/2024-05/Sharma\_Protecting%20Worker%20Earnings%20in%20the%20Technology-Driven%20Gig%20Economy.pdf
A Systematic Literature Review of the Gig Economy: Insights into Worker Experiences, Policy Implications, and the Impact of Digi https://rsisinternational.org/journals/ijriss/Digital-Library/volume-9-issue-2/2136-2156.pdf
PRECARIOUS PROSPERITY: THE GIG ECONOMY'S ROLE IN EMPLOYMENT GROWTH AND WAGE INEQUALITY - INSPIRA https://www.inspirajournals.com/uploads/Issues/1548808277.pdf
Cogs in the code: Applying labor process theory in algorithmic management of platform-mediated gig work - Malque Publishing https://malque.pub/ojs/index.php/mr/article/download/3278/1816
Worker well-being in the digital economy: Lens through bibliometrics analysis | Chigori https://sajhrm.co.za/index.php/sajhrm/article/view/2773/4235
Algorithmic Accountability in the Gig Economy → Scenario - Prism → Sustainability Directory https://prism.sustainability-directory.com/scenario/algorithmic-accountability-in-the-gig-economy/
Algorithmic Discrimination in Gig Work Assignments - Attorney Aaron Hall https://aaronhall.com/algorithmic-discrimination-in-gig-work-assignments/
The Danger of Job Insecurity in the Platform Economy - Paradigm Press https://www.paradigmpress.org/fms/article/download/568/485/703
The Gig Trap: Algorithmic, Wage and Labor Exploitation in Platform Work in the US | HRW https://www.hrw.org/report/2025/05/12/the-gig-trap/algorithmic-wage-and-labor-exploitation-in-platform-work-in-the-us